
City
of hobart
AGENDA
Planning Authority Committee Meeting
Open Portion
Wednesday, 8 April 2026
at 4.00pm
![]() |
Working together to make Hobart a better place for the community.
THE VALUES
The Council is:
|
People |
We care about people – our community, our customers and colleagues. |
|
Teamwork |
We collaborate both within the organisation and with external stakeholders drawing on skills and expertise for the benefit of our community. |
|
Focus and Direction |
We have clear goals and plans to achieve sustainable social, environmental and economic outcomes for the Hobart community. |
|
Creativity and Innovation |
We embrace new approaches and continuously improve to achieve better outcomes for our community. |
|
Accountability |
We are transparent, work to high ethical and professional standards and are accountable for delivering outcomes for our community. |
ELECTED MEMBER COMMITMENTS
|
Respectful and Cooperative Behaviour |
We will treat each other, staff, and stakeholders respectfully, fostering a collaborative environment. |
|
Conduct and media use |
We will advocate using transparent, evidence-based arguments, respect majority decisions, avoid public criticism of employees, and maintain workplace safety by refraining from harmful communication. |
|
Objective, evidence-based communication: |
Our discussions and advocacy are grounded in reliable, shared evidence, avoiding personal attacks and promoting respectful debate before public commentary. |
|
Roles and responsibilities: |
We recognise our duty to represent our community while being accountable, engaging in critical debate and holding others to account respectfully. |
|
|
Agenda (Open Portion) Planning Authority Committee Meeting |
Page 1 |
|
|
8/4/2026 |
|
Business listed on the agenda is to be conducted in the order in which it is set out, unless the committee by simple majority determines otherwise.
APOLOGIES AND LEAVE OF ABSENCE
3. Consideration of Supplementary Items
4. Indications of Conflicts of Interest
6 Planning Authority Items – Consideration of Items with Deputations
7. Committee Acting as Planning Authority
7.1 Applications under the Hobart Interim Planning Scheme 2015
8.1 Macquarie Point Precinct - planning scheme amendment
8.2 Draft Amendment 01-2026 of the State Planning Provisions Secondary Residences
8.3 Delegated Decision Report (Planning)
8.4 Planning - Advertised Applications Report
10. Closed Portion Of The Meeting
|
|
Agenda (Open Portion) Planning Authority Committee Meeting |
Page 1 |
|
|
8/4/2026 |
|
Planning Authority Committee Meeting (Open Portion) held Wednesday, 8 April 2026 at 4.00pm in the Council Chamber, Town Hall.
The title Chief Executive Officer is a term of reference for the General Manager as appointed by Council pursuant s.61 of the Local Government Act 1993 (Tas).
|
COMMITTEE MEMBERS: Councillor M S C Dutta (Chairperson) Lord Mayor Councillor A M Reynolds Deputy Lord Mayor Councillor Dr Z E Sherlock Councillor W F Harvey Councillor R J Posselt Councillor B Lohberger Councillor G H Kitsos
NOMINEE MEMBERS: Alderman M Zucco Councillor J L Kelly Councillor L M Elliot Alderman L A Bloomfield Councillor W N S Coats
|
Apologies:
Leave of Absence:
|
|
|
|
|
The minutes of the Open Portion of the Planning Authority Committee meeting held on Wednesday, 25 March 2026, are submitted for confirming as an accurate record.
|
Ref: Part 2, Regulation 10(7) of the Local Government (Meeting Procedures) Regulations 2025.
|
That the Committee resolve to deal with any supplementary items not appearing on the agenda, as reported by the Chief Executive Officer.
|
Ref: Part 2, Regulation 10(8) of the Local Government (Meeting Procedures) Regulations 2025.
Members of the Committee are requested to indicate where they may have, or are likely to have, interest in the agenda.
Regulation 17 of the Local Government (Meeting Procedures) Regulations 2025.
A Committee may close a part of a meeting to the public where a matter to be discussed falls within 17(2) of the above regulations.
In the event that the Committee transfers an item to the closed portion, the reasons for doing so should be stated.
Are there any items which should be transferred from this agenda to the closed portion of the agenda, or from the closed to the open portion of the agenda?
In accordance with the requirements of Part 2 Regulation 10(4) of the Local Government (Meeting Procedures) Regulations 2025, the Chief Executive Officer is to arrange the agenda so that the planning authority items are sequential.
In accordance with Part 2 Regulation 10(5) of the Local Government (Meeting Procedures) Regulations 2025, the Committee by simple majority may change the order of any of the items listed on the agenda, but in the case of planning items they must still be considered sequentially – in other words they still have to be dealt with as a single group on the agenda.
Where deputations are to be received in respect to planning items, past practice has been to move consideration of these items to the beginning of the meeting.
RECOMMENDATION
That in accordance with Regulation 10(5) of the Local Government (Meeting Procedures) Regulations 2025, the Committee resolve to deal with any items which have deputations by members of the public regarding any planning matter listed on the agenda, to be taken out of sequence in order to deal with deputations at the beginning of the meeting.
In accordance with the provisions of Part 2 Regulation 29 of the Local Government (Meeting Procedures) Regulations 2025, the intention of the Committee to act as a planning authority pursuant to the Land Use Planning and Approvals Act 1993 is to be noted.
In accordance with Regulation 29, the Committee will act as a planning authority in respect to those matters appearing under this heading on the agenda, inclusive of any supplementary items.
The Committee is reminded that in order to comply with Regulation 29(2), the Chief Executive Officer is to ensure that the reasons for a decision by a Council or Council Committee acting as a planning authority are recorded in the minutes.
|
Agenda (Open Portion) Planning Authority Committee Meeting |
Page 1 |
|
|
|
8/4/2026 |
|
7.1 Applications under the Hobart Interim Planning Scheme 2015
7.1.1 Unit 2, 55A Newdegate Street, West Hobart and Common Property of Parent Title - Change of Use to Visitor Accommodation
Address: Unit 2, 55A Newdegate Street, West Hobart and Common Property of Parent Title
Proposal: Change of Use to Visitor Accommodation
Expiry Date: 15 April 2026
Extension of Time: Not Applicable
Author: Karina Wills
|
REcommendation That pursuant to th Tasmanian Planning Scheme – Hobart, the Council approve the application for Change of Use to Visitor Accommodation at UNIT 2 55A NEWDEGATE ST WEST HOBART TAS 7000 for the reasons outlined in the officer’s report and a permit containing the following conditions be issued: GEN - General The use and/or development must be substantially in accordance with the documents and drawings that comprise CVO-HOB-2026-0012 - UNIT 2 55A NEWDEGATE ST WEST HOBART TAS 7000 – Final Planning Documents except where modified below. PLN 15 - Visitor Accommodation Management Plan Prior to the commencement of the approved use, a management plan for the operation of the visitor accommodation must be submitted and approved as a condition endorsement, to the satisfaction of the Council's Director Strategic and Regulatory Network. The management plan must include measures to limit, manage and mitigate unreasonable impacts upon the amenity of long term residents. These measures must include, but are not limited to, the following requirements:
ADVICE The following advice is provided to you to assist in the implementation of the planning permit that has been issued subject to the conditions above. The advice is not exhaustive and you must inform yourself of any other legislation, bylaws, regulations, codes or standards that will apply to your development under which you may need to obtain an approval. Visit the Council's website for further information. Prior to any commencement of work on the site or commencement of use the following additional permits/approval may be required from the Hobart City Council. ADVICE - Flood Risk Council modelling shows the site as potentially subject to floodwaters in a 1% AEP flood event as at 2100 (ie including climate change) and indicates that: VISITOR ACCOMMODATION More information on visitor accommodation, including when building approval is required, can be found here www.planningreform.tas.gov.au/__data/assets/pdf_file/0006/441492/Information-Sheet-VA1-Changes-to-Requirements-for-Visitor-Accommodation-use-in-Planning-Schemes-1-August-2018.pdf . In all cases, check with your insurance company that you have adequate cover. CONDITION ENDORSEMENT If any condition requires that further documents are submitted and approved, you will need to submit the relevant documentation to satisfy the condition via the Condition Endorsement Submission through PlanBuild. Detailed instructions can be found [here](https://www.hobartcity.com.au/Development/Condition-endorsement). Once approved, the Council will respond to you via PlanBuild that the condition has been endorsed (satisfied). Where building approval is also required, it is recommended that documentation for condition endorsement be submitted well before submitting documentation for building approval. Failure to address condition endorsement requirements prior to submitting for building approval may result in unexpected delays. Fees for Condition Endorsement are set out in Council’s [Fees and Charges](https://www.hobartcity.com.au/Council/Fees-and-charges). FEES AND CHARGES Click here www.hobartcity.com.au/Council/Fees-and-charges for information on the Council's fees and charges.
|
Attachment a: CVO-HOB-2026-0012
- UNIT 2 55A NEWDEGATE ST WEST HOBART TAS 7000 - Planning Committee Report ⇩ ![]()
Attachment
b: CVO-HOB-2026-0012
- UNIT 2 55A NEWDEGATE ST WEST HOBART TAS 7000 - Planning Committee Agenda
Documents ⇩
|
Item No. 7.1.1 |
Agenda (Open Portion) Planning Authority Committee Meeting - 8/4/2026 |
Page 1 ATTACHMENT a |









|
Agenda (Open Portion) Planning Authority Committee Meeting - 8/4/2026 |
Page 1 ATTACHMENT b |



|
Agenda (Open Portion) Planning Authority Committee Meeting |
Page 1 |
|
|
|
8/4/2026 |
|
8. Reports
8.1 Macquarie Point Precinct - planning scheme amendment
Report of the Director Strategic and Regulatory Services of 1 April 2026 and attachments.
Delegation: Committee
|
Item No. 8.1 |
Agenda (Open Portion) Planning Authority Committee Meeting |
Page 1 |
|
|
8/4/2026 |
|
REPORT TITLE: Macquarie Point Precinct - planning scheme amendment
REPORT PROVIDED BY: Director Strategic and Regulatory Services
1. Report Summary and Key Issue
1.1. Following the State Policies and Projects (Macquarie Point Precinct) Order 2025 (the Order) which was made under the State Policies and Projects Act 1993 (the Act), the Tasmanian Planning Commission (TPC) is required to amend the Hobart Local Provision Schedule (LPS) so that the use and development allowed under the Order is incorporated into the LPS.
1.2. The TPC is required to consult with the Planning Authority prior to amending the LPS.
1.3. Officers are satisfied that the amendments that the TPC intends to make to the LPS are appropriate and recommend that the amendments are supported by the Planning Authority.
1.4. The following documents are attached to this report:
1.4.1. proposed scheme amendments including a new particular purpose zone which will apply to the land that falls within the Order – Attachment A;
1.4.2. the proposed amendments to the existing provisions – Attachment B (showing marked up changes) and Attachment C (showing the amended version without marked up changes); and
1.4.3. the current scheme provisions (particular purpose zone) applying to Macquarie Point Precinct – Attachment D.
That the Planning Authority notes the proposed amendments to the Hobart Local Provision Schedule and is satisfied that these amendments are appropriate in the context of the State Policies and Projects (Macquarie Point Precinct) Order 2025 and State Policies and Projects Act 1993.
3. Discussion and Background
3.1. Section 27A of the State Policies and Projects Act 1993 states:
(1) As soon as practicable after an order under section 26(6) or (8) , 26A or 26B takes effect, the Commission must, in consultation with the relevant planning authority, amend any relevant planning scheme or special planning order to remove any inconsistency between it and the order.
3.2. The Order was made under section 26(8) of the Act, prompting a requirement for an amendment to the LPS under section 27A of the Act.
3.3. The TPC has a legislative requirement to amend the LPS to remove inconsistencies between the existing LPS and the Order. Other than these technical amendments, there is no substantive amendment to the LPS being proposed.
3.4. Currently, the land which is the subject of the Order falls within HOB-P11.0 Particular Purpose Zone - Macquarie Point (P11). The current scheme provisions are at Attachment D.
3.5. The area of the Order does not match the area under P11. There are two small parcels of land covered by P11 that are not captured by the Order (known as 20 Hunter Street and 47 Hunter Street). This map shows 20 and 47 Hunter Street:

3.1. The following amendments are proposed:
3.1.1. a new particular purpose zone is proposed to cover the land that is identified in the Order, known as “HOB-P13.0 Particular Purpose Zone – Macquarie Point Precinct” (P13) – a copy of P13 is at Attachment A; and
3.1.2. P11 be retained for 20 and 47 Hunter Street only (with irrelevant provisions deleted) – the proposed amended version of P11 is at Attachment B (showing marked up changes) and Attachment C (showing the amended version without changes). It is proposed to rename P11 to “HOB-P11.0 Particular Purpose Zone – 20 and 47 Hunter Street”.
3.2. These further amendments are proposed:
3.2.1. Rezone the section of the Tasman Highway adjacent to 10 Evans Street and 2 Davey Street from HOB-P11.0 Particular Purpose Zone – Macquarie Point to Utilities. This land is shown here:

3.2.2. Rezone the northern section of 10 Evans Street (adjacent to the John Colville Pavilion) from Open Space to HOB-P13.0 Particular Purpose Zone – Macquarie Point Precinct to align with title boundaries (as shown in Figure 1 below) and remove the Priority Vegetation Area overlay from the same area of land.

3.2.3. delete entry HOB-C6.1.1203, relating to the Red Shed at 10 Evans Street, from HOB-Table C6.1 Local Heritage Places;
3.2.4. include the Order as a document which is incorporated into the LPS; and
3.2.5. remove the Macquarie Point Reset Masterplan 2017-2030 as a document incorporated into the LPS.
3.3. The listing for the Goods Shed in Table C6.1 Local Heritage Places will remain.
3.4. In the future, it is anticipated that there will be a further precinct plan created for the land subject to P13. It is expected that this will follow the usual planning scheme amendment process and allow for public input.
3.5. Officers are satisfied that the amendments that the TPC intends to make to the LPS are appropriate and recommend that the amendments are supported by the Planning Authority.
3.6. Other than removing inconsistencies, the TPC is not able to make any further changes to the LPS. Officers are satisfied that the proposed changes meet this requirement.
4. Legal, Risk and Legislative Considerations
4.1. The requirement to amend the LPS is a decision for the TPC. If it does not amend the LPS, it will be in breach of the State Policies and Projects Act 1993.
4.2. The TPC is only required to consult with the Planning Authority; the Planning Authority does not have a decision-making role like it normally would for planning scheme amendments.
4.3. The proposed amendments have been carefully reviewed to ensure that they go no further than the use and development anticipated in the Order, and that the inconsistencies in the LPS have been removed.
5. Strategic Planning and Policy Considerations
5.1. This is a statutory process rather than a strategic priority of the Council.
6. Financial Viability
6.1. Financial Considerations:
|
|
2025-26 |
2026-27 |
2027-28 |
2028-29 |
|
|
$’000 |
$’000 |
$’000 |
$’000 |
|
|
|
|
|
|
|
Revenue |
|
|
|
|
|
Existing Revenue |
|
|
|
|
|
Additional Revenue |
|
|
|
|
|
Total Revenue |
|
|
|
|
|
|
|
|
|
|
|
Expenditure |
|
|
|
|
|
Operating |
|
|
|
|
|
Capital |
|
|
|
|
|
Total Expenditure |
|
|
|
|
|
|
|
|
|
|
|
Net Cost |
|
|
|
|
|
|
|
|
|
|
FTE Impact
|
|
2025-26 |
2026-27 |
2027-28 |
2028-29 |
|
|
|
|
|
|
|
Change in FTE |
|
|
|
|
|
|
|
|
|
|
Detail the change in the level of full-time equivalents within the group should the requested level of additional funding be required.
6.1.1. There are no financial implications for the Council.
7. Community and Business Engagement and Collaboration
7.1. This is a statutory process and no community engagement is anticipated in the process. This reflects the fact that the amendment by the TPC is highly contained to reflect the Order and remove inconsistencies in the existing provisions.
7.2. It is anticipated that there will be a further precinct plan created for the land subject to these particular purpose zones. It is expected that this will follow the usual planning scheme amendment process and allow for public input.
As signatory to this report, I certify that, pursuant to Section 55(1) of the Local Government Act 1993, I hold no interest, as referred to in Section 49 of the Local Government Act 1993, in matters contained in this report.
|
Karen Abey Director Strategic and Regulatory Services |
|
Date: 1 April 2026
File Reference: F26/18727; 24/44
Attachment a: Proposed
scheme amendments including Particular Purpose Zone P13
⇩ ![]()
Attachment
b: Particular
Purpose Zone P11 - amendments with mark up ⇩ ![]()
Attachment
c: Particular
Purpose Zone P11 - amendments - no mark up ⇩ ![]()
Attachment
d: Particular
Purpose Zone P11 - current version ⇩
|
Item No. 8.1 |
Agenda (Open Portion) Planning Authority Committee Meeting - 8/4/2026 |
Page 1 ATTACHMENT a |










|
Agenda (Open Portion) Planning Authority Committee Meeting - 8/4/2026 |
Page 1 ATTACHMENT b |






























|
Agenda (Open Portion) Planning Authority Committee Meeting - 8/4/2026 |
Page 1 ATTACHMENT c |











|
Agenda (Open Portion) Planning Authority Committee Meeting - 8/4/2026 |
Page 1 ATTACHMENT d |























|
Agenda (Open Portion) Planning Authority Committee Meeting |
Page 1 |
|
|
|
8/4/2026 |
|
8.2 Draft Amendment 01-2026 of the State Planning
Provisions
Secondary Residences
Report of the Manager Strategic Land Use Planning and Director Strategic and Regulatory Services of 1 April 2026 and attachments.
Delegation: Committee
|
Item No. 8.2 |
Agenda (Open Portion) Planning Authority Committee Meeting |
Page 1 |
|
|
8/4/2026 |
|
REPORT TITLE: Draft Amendment 01-2026 of the
State Planning Provisions
Secondary Residences
REPORT PROVIDED BY: Manager Strategic Land Use Planning
Director Strategic and Regulatory Services
1. Report Summary and Key Issue
1.1. The
1.2. The Minister is required to consult with the Council, as planning authority, and has allowed until 17 April 2026 for a response to be provided.
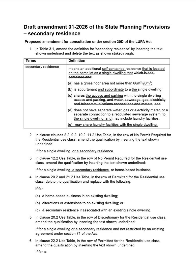
1.3. The draft amendment proposes to increase the maximum size of a secondary residence (formerly known as “ancillary dwellings” and often referred to as a “granny flat”) from 60 m² to 90 m² and to clarify related planning provisions.
1.3.1. Officers support the overall intent of the draft amendment as a positive measure to increase housing diversity, including ageing in place, multigenerational living and smaller rental dwellings
1.3.2. The City’s submission supports the draft amendment in principle, while recommending refinements and additional guidance to manage amenity, servicing and interpretation issues.
1.4. Some community concern about neighbourhood character and density impacts is anticipated.
1.4.1. Officers consider these risks manageable through clear guidance and existing development standards.
That:
1. The Planning Authority Committee endorsed the City of Hobart’s submission on the Draft SPP Amendment 01-2026 of the State Planning Provisions - Secondary Residences, as set out in Attachment A, for lodgment with the State Planning Office.
2. The submission be published on the City’s website upon lodgment.
3. Discussion and Background
3.1. Background
3.1.1. The Minister prepared terms of reference for the preparation of draft amendments to the State Planning Provisions to increase the size of secondary residences (Attachment B).
3.1.2. The Minister is required to consult with the planning authority under section 30D of the Land Use Planning and Approvals Act 1993 (LUPAA) on the draft amendment (Attachment C). An explanatory document was released to support the proposed amendment (Attachment D).
3.1.3. The Minister will consider advice from local councils, State agencies or authorities and the Tasmanian Planning Commission (TPC) before deciding the draft amendment is ready to start the assessment process done by the Commission.
3.1.4. The amendment implements a Tasmanian Government commitment to increase flexibility for secondary residences by increasing the allowable maximum size and clarifying requirements.
3.1.5. Secondary residences are intended to remain subordinate to a primary dwelling and to share access and key services.
3.2. The draft amendment proposes the following:
3.2.1. Increase the maximum gross floor area for a secondary residence from 60 m² to 90 m².
3.2.2. Clarify the definition and service-sharing requirements, including where reticulated services are not available.
3.2.3. Clarify that secondary residences generally have the same use status as single dwellings in the Use Tables.
3.2.4. Clarify that requirements applying to single dwellings also apply to secondary residences.
3.2.5. Confirm that additional car parking is not mandatory for secondary residences.
3.3. It is noted that the draft City of Hobart Housing Action Plan includes a proposal to advocate for changes to the Tasmanian Planning Scheme to allow for secondary residences in excess of the current 60m2 to be approved.
3.4. The draft response on behalf of the Council, as planning authority, is at Attachment A. While supportive of this change, a number of suggestions are proposed to support the community with development of this nature and ensure that there is certainty and consistency in assessment outcomes. It is important that secondary residences remain subordinate and share services and access.
4. Legal, Risk and Legislative Considerations
4.1. The draft amendment is proposed under section 30D of LUPAA and will form part of the State Planning Provisions if it is approved. Section 30D states:
(1) The Minister may prepare a draft amendment of the SPPs that is in accordance with terms of reference prepared under section 30C(1) .
(2) The Minister must consult with –
(a) the Commission; and
(b) the planning authorities; and
(c) the State Service Agencies, and the State authorities, as he or she thinks fit –
in relation to the preparation by the Minister of a draft amendment of the SPPs.
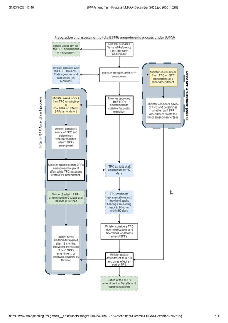
(3) The Minister, in his or her consultation under subsection (2) in relation to the preparation by the Minister of a draft amendment of the SPPs, may request the Commission, each planning authority, and each State Service Agency, or State authority, that is so consulted to advise the Minister, within the period specified by the Minister, as to whether all or some of the provisions of the draft amendment of the SPPs should become an interim SPPs amendment.
4.2. A flowchart of the process for the amendment is at Attachment E. We understand that the usual amendment process will be followed, not the minor amendment or interim amendment process.
4.3. Community concern is anticipated but considered manageable through guidance and existing planning controls. It is anticipated that there will be an opportunity for public input as part of the amendment process by the Tasmanian Planning Commission.
5. Financial Viability
5.1. Financial Considerations:
5.1.1. There are no direct financial implications associated with lodging the submission.
5.1.2. The work will be undertaken within existing resources.
6. Community and Business Engagement and Collaboration
6.1. The draft amendment will undergo a public consultation process by the Tasmanian Planning Commission before a final decision is made, ensuring continued public involvement in the planning process.
As signatory to this report, I certify that, pursuant to Section 55(1) of the Local Government Act 1993, I hold no interest, as referred to in Section 49 of the Local Government Act 1993, in matters contained in this report.
|
Jennifer Lawley Manager Strategic Land Use Planning |
Karen Abey Director Strategic and Regulatory Services |
Date: 1 April 2026
File Reference: F26/20369; 26/8
Attachment a: Secondary
Residences - CoH submission ⇩ ![]()
Attachment
b: Terms
of Reference - Minister ⇩ ![]()
Attachment
c: draft
amendment 01-2026 - consultation draft ⇩ ![]()
Attachment
d: draft
amendment 01-2026 - explanatory document ⇩ ![]()
Attachment
e: Process
for amendments ⇩
|
Item No. 8.2 |
Agenda (Open Portion) Planning Authority Committee Meeting - 8/4/2026 |
Page 1 ATTACHMENT a |







|
Agenda (Open Portion) Planning Authority Committee Meeting - 8/4/2026 |
Page 1 ATTACHMENT b |
|
Item No. 8.2 |
Agenda (Open Portion) Planning Authority Committee Meeting - 8/4/2026 |
Page 1 ATTACHMENT c |


|
Agenda (Open Portion) Planning Authority Committee Meeting - 8/4/2026 |
Page 1 ATTACHMENT d |

















|
Agenda (Open Portion) Planning Authority Committee Meeting - 8/4/2026 |
Page 1 ATTACHMENT e |
|
Agenda (Open Portion) Planning Authority Committee Meeting |
Page 1 |
|
|
|
8/4/2026 |
|
8.3 Delegated Decision Report (Planning)
Report of the Director Strategic and Regulatory Services of 1 April 2026 and attachments.
Delegation: Committee
|
Item No. 8.3 |
Agenda (Open Portion) Planning Authority Committee Meeting |
Page 1 |
|
|
8/4/2026 |
|

Memorandum: Planning Authority Committee
Delegated Decision Report (Planning)
Attached is the delegated planning decisions report for the period 16 March 2026 to 27 March 2026.
That the information contained in the ‘Delegated Decision Report (Planning)’ be received and noted.
As signatory to this report, I certify that, pursuant to Section 55(1) of the Local Government Act 1993, I hold no interest, as referred to in Section 49 of the Local Government Act 1993, in matters contained in this report.
|
Karen Abey Director Strategic and Regulatory Services |
|
Date: 1 April 2026
File Reference: F26/21068
Attachment a: Delegated
Decision Report (Planning) ⇩
|
Item No. 8.3 |
Agenda (Open Portion) Planning Authority Committee Meeting - 8/4/2026 |
Page 1 ATTACHMENT a |


|
Agenda (Open Portion) Planning Authority Committee Meeting |
Page 1 |
|
|
|
8/4/2026 |
|
8.4 Planning - Advertised Applications Report
Report of the Director Strategic and Regulatory Services of 1 April 2026 and attachments.
Delegation: Committee
|
Item No. 8.4 |
Agenda (Open Portion) Planning Authority Committee Meeting |
Page 1 |
|
|
8/4/2026 |
|

Memorandum: Planning Authority Committee
Planning - Advertised Applications Report
Attached is the advertised applications list for the period 16 March 2026 to 27 March 2026.
That the information contained in the ‘Planning – Advertised Applications Report’ be received and noted.
As signatory to this report, I certify that, pursuant to Section 55(1) of the Local Government Act 1993, I hold no interest, as referred to in Section 49 of the Local Government Act 1993, in matters contained in this report.
|
Karen Abey Director Strategic and Regulatory Services |
|
Date: 1 April 2026
File Reference: F26/21114
Attachment a: Planning
- Advertised Applications Report ⇩
|
Item No. 8.4 |
Agenda (Open Portion) Planning Authority Committee Meeting - 8/4/2026 |
Page 1 ATTACHMENT a |


|
|
Agenda (Open Portion) Planning Authority Committee Meeting |
Page 1 |
|
|
8/4/2026 |
|
Regulations 33 and 34 of the Local Government (Meeting Procedures) Regulations 2025.
File Ref: 13-1-10
33(2) A question asked at a meeting is to, as far as practicable –
(a) be concise; and
(b) be clear; and
(c) not be a statement; and
(d) have minimal pre-amble
34. Questions without notice by a councillor
1. A councillor at a meeting may ask a question without notice –
(a) of the chairperson; or
(b) through the chairperson, of –
(i) another councillor; or
(ii) the chief executive officer.
2. In asking a question without notice at a meeting, a councillor must not –
(a) offer an argument or opinion; or
(b) draw any inferences or make any imputations – except so far as maybe necessary to explain the question.
3. The chairperson of a meeting must not permit any debate of a question without notice or its answer.
4. The chairperson, councillor or chief executive officer who is asked a question without notice at a meeting may decline to answer the question.
5. The chairperson of a meeting may require a councillor to put a question without notice in writing.
|
|
Agenda (Open Portion) Planning Authority Committee Meeting |
Page 1 |
|
|
8/4/2026 |
|